Nature Communications | 成人直播 陈小舒和杨建荣团队揭示真核生物中翻译错误对转录错误的抑制效应
转录和翻译是真核生物遗传信息准确表达的关键环节,其错误虽难以完全避免,但发生率维持在较低水平——转录错误率约为10-5,翻译错误率约为10-3。尽管发生率不高,这两类错误的生物学后果却不容忽视:除产生功能受损的蛋白质外,还可激活癌基因、干扰代谢、缩短细胞寿命,并通过引发蛋白质毒性应激导致神经退行性疾病,且与衰老密切相关。然而,以往研究多聚焦于单一错误类型,对转录错误与翻译错误之间的内在联系知之甚少。
2026年2月,成人直播 陈小舒课题组与杨建荣课题组合作在Nature Communications发表了题为"Mistranslation suppresses mistranscription in eukaryotes"的研究成果。该研究发现,频繁发生翻译错误的基因往往表现出较低的转录错误率,而这种负相关模式源于两类错误间的负上位性效应。在此效应驱动下,同时受两类错误影响的蛋白质其危害性远超单独错误的简单叠加,最终导致高翻译错误率基因承受更强的转录错误选择压力。该研究揭示了转录错误与翻译错误之间一种此前未知的相互作用机制。

研究的主要发现如下:
1. 组学分析:转录错误与翻译错误呈负相关
团队综合利用Circ-Seq测序与质谱分析技术,在五种模式生物(人类、小鼠、果蝇、线虫、酵母)中系统测定了全基因组水平的转录错误率与翻译错误率。结果一致显示,两者呈显著负相关(图1),提示高翻译错误率基因往往具有较低的转录错误率。

图1. 翻译错误率与转录错误率间的负相关关系
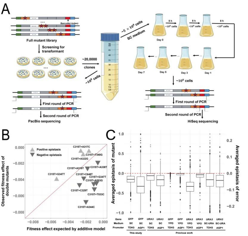
2. 实验验证:两类错误间存在普遍的负上位性效应
为此,团队提出"两类错误间负上位性效应"的假说,以解释转录错误与翻译错误的负相关模式。为检验该假说,团队通过竞争性培养实验测定了近2.2万个单突变体和双突变体的适应度(图2A)。以各单突变体为中心,计算其与所有配对双突变体间的上位性效应,发现所有单突变体对应的平均上位性效应均为负值(图2B、C)。该结果证实,同时受两类错误影响的蛋白质其危害性远超单独错误的简单叠加,为理解两类错误率间的负相关关系提供了关键理论依据。

图2. 基因内单核苷酸突变之间的普遍负上位性
3. 进化模拟:负上位性效应驱动转录错误-翻译错误的进化权衡
团队通过分子进化的计算模拟表明(图3A-D),当负上位性效应导致的非加性有害影响达到一定阈值时,自然选择将更有效地清除高翻译错误率基因中的转录错误,最终驱动机体在两类错误间形成进化权衡(图3E-G)。而在未考虑负上位性效应的空白对照模拟中,两类错误间的负相关性消失(图3H-J),进一步证实了负上位性效应在这一权衡中的核心作用。

图3. 进化模型支持负上位性效应在转录-翻译错误率权衡中的作用
综上所述,该研究通过分析五种真核生物的组学数据,揭示了基因翻译错误率与转录错误率呈负相关的普遍规律。研究团队提出"翻译错误通过负上位性效应抑制转录错误"的新假说,并通过深度突变扫描实验证实基因内点突变间普遍存在负上位性效应。进一步结合计算机进化模拟表明,观测到的负上位性效应强度足以驱动上述负相关模式。这些发现共同揭示了翻译错误抑制转录错误的新机制,为理解遗传信息传递的保真性调控及其进化权衡提供了全新视角。
成人直播 博士生张潇怡为本文第一作者,陈小舒教授与杨建荣教授为共同通讯作者。该研究获国家自然科学基金及科技部重点研发项目资助。
原文链接:
//www.nature.com/articles/s41467-026-69969-x



